Ministarstvo pravde
Основни суд у Пироту
  • L
  • О суду

    Основни суд у Пироту

    Основни суд у Пироту
    • Основни суд у Пироту
    • Руководство
    • Судије и судска одељења
    • Уређење
    • Контакт
  • Огласна табла

    Обавештења

    Обавештења
    • Обавештења
    • Огласи, Решења о постављању привременог заступника
    • Огласи о продаји
    • Јавни конкурс
    • Јавне набавке у 2026. години
  • Услуге

    Уверења, Молбе, Захтеви

    Уверења, Молбе, Захтеви
    • Уверења, Молбе, Захтеви
    • Разгледање списа
    • Апостил
    • Приступ информацијама од јавног значаја
    • Притужба на рад суда
  • Медијација

    Регистар посредника

    Регистар посредника
    • Регистар посредника
  • Корисно

    Радно време

    Радно време

    Радно време

    • Радно време

    Кућни ред

    • Кућни ред

    Судска пракса

    • Судска пракса

    Особе са посебним потребама

    • Особе са посебним потребама

    Јавни бележници, Јавни извршитељи, Судски тумачи

    • Јавни бележници, Јавни извршитељи, Судски тумачи

    Жалбе

    • Жалбе
  • Документа

    Информатор о раду суда

    Информатор о раду суда
    • Информатор о раду суда
    • Извештај о раду суда
    • Годишњи распоред послова
    • Програм решавања старих предмета
    • Акт о безбедности ИКТ
    • Кодекс понашања државних службеника
    • Правилник о регулисању етике
    • Правилник о поступку унутрашњег узбуњивања
  • Контакт

    Контакт подаци

    Контакт подаци
    • Контакт подаци
  • О суду
  • Огласна табла
  • Услуге
  • Медијација
  • Корисно
  • Документа
  • Контакт
  • Вести
  • О суду
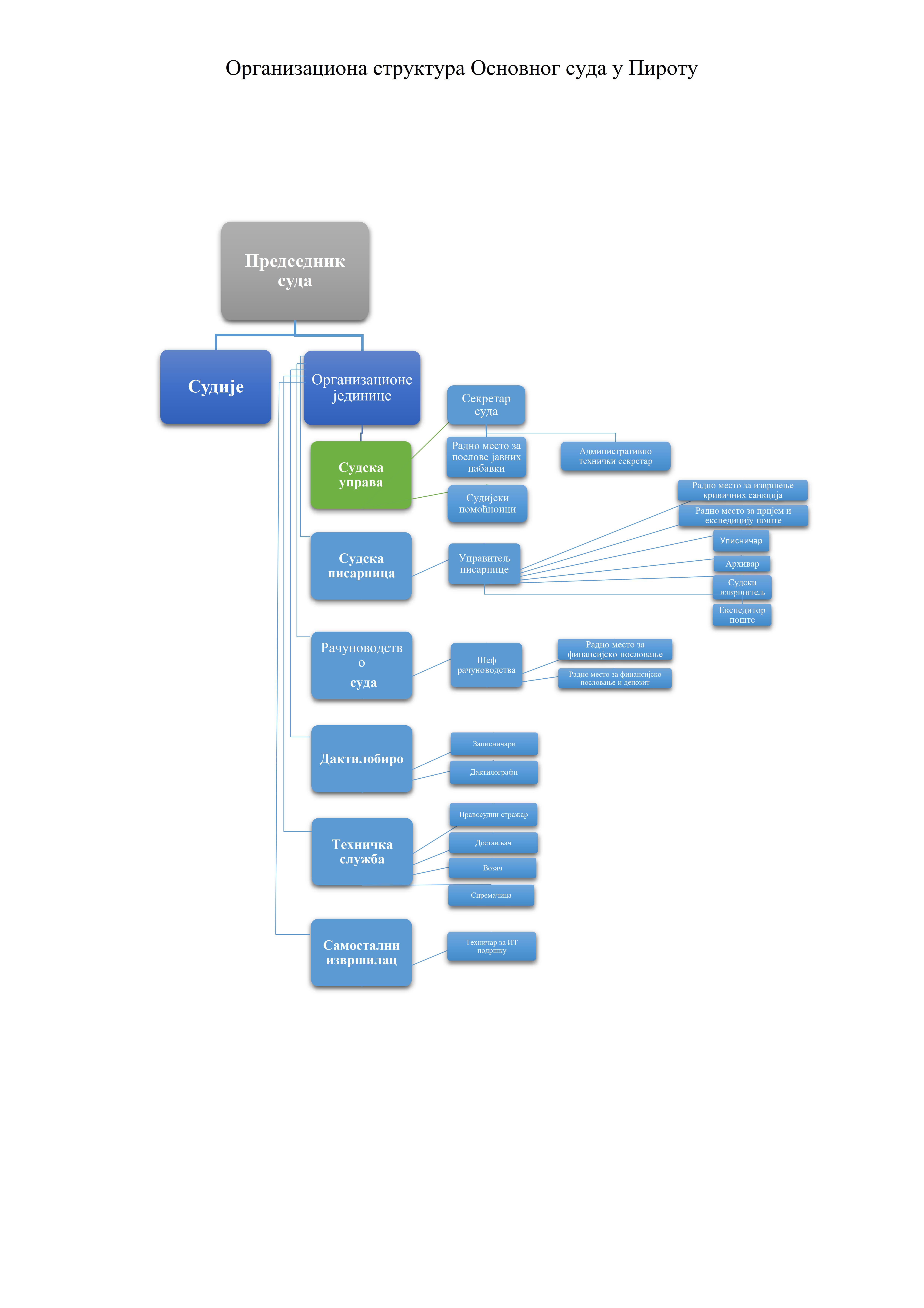
  • Уређење
  • Судска управа
  • Писарница
  • Рачуноводство суда
  • Дактилобиро
  • Административно техничка служба
  • Самостални извршилац

Уређење

  • Портал "Пиштаљка"

    Посетите сајт
  • Регистар судских вештака

    Посетите сајт
  • Регистар посредника

    Посетите сајт
  • Државно веће тужилаца

    Посетите сајт
  • Повереник за информације од јавног значаја и заштиту података о личности

    Посетите сајт
  • Подршка жртвама и сведоцима

    Посетите сајт
  • Републичко јавно тужилаштво

    Посетите сајт
  • Министарство правде

    Посетите сајт
  • Уставни суд

    Посетите сајт
  • Заштитник грађана - омбудсман

    Посетите сајт
  • Влада Републике Србије

    Посетите сајт
  • Врховни савет судства

    Посетите сајт
  • Државно правобранилаштво

    Посетите сајт
  • Адвокатска комора Србије

    Посетите сајт
  • Јавни бележници

    Посетите сајт
  • Портал судова

    Посетите сајт
  • Врховни касациони суд

    Посетите сајт
  • Народна Скупштина Републике Србије

    Посетите сајт
  • Правосудна академија Републике Србије

    Посетите сајт
  • Комора извршитеља

    Посетите сајт
  • О суду
  • Огласна табла
  • Услуге
  • Медијација
  • Корисно
  • Документа
  • Контакт
  • Вести
  • Сва права задржана
  • 2017